

全國免費咨詢熱線:400-8118-928
北京銷售電話:18910340839
天津銷售電話:18920753577
北京總部地址:北京市朝陽區建國路88號soho現代城1號樓1109室
天津地址:天津南開區衛津路財富大廈B704室和B903室
時間:2022-07-06 15:31:16 查看:312


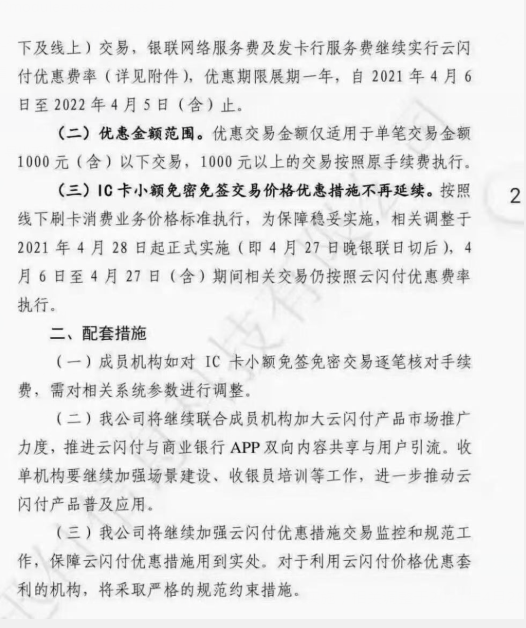
如需辦理POS機請添加微信:18910340839 歡迎你的來電交流!關于:銀聯正式發文:4月28日起取消小額雙免0.38%功能的信息,請撥打免費電話:4008-118-928 進行溝通咨詢!
隨著POS機的發展和擴展,辦理POS機是一件非常簡單不過的事情,而辦理POS機根據性質不同,分為個人入網和企業入網兩種。從入網注冊的角度出發,個人辦理所需要的的材料和流程是最簡單的,不過需要保證注冊...
第一,不要選擇低費率的!第一,正規靠譜的公司很重要,需要選對公司,一級代理商也需要生存,投資很大,都給你了,最后不套路你套路誰,合理的利潤才是長久的。如果你沒有能力做一代,就去找一個靠譜的一代公司,然后...
銀盛通POS機注冊及操作使用流程1、蘋果系統可以直接應用市場里搜索銀盛通APP下載,安卓手機掃碼機器后面的二維碼下載并安裝。安裝完成后進入應用首頁點擊注冊,填寫注冊手機號、登陸密碼、接受驗證...
星通寶POS機是安全正規嗎?星通寶是新大陸集團旗下福建國通星驛網絡科技有限公司專門面向中小微商戶的一款生意助手軟件。星通寶秉承簡潔、高效、美觀的產品設計理念,讓商戶隨時隨地暢快享受貼心的...
刷新支付是正規公司嗎?海科融通刷新支付pos機是一款全方位移動收款助手,刷新支付集刷卡、掃碼支付、云閃付、銀聯二維碼、花唄等多種支付方式于一機。既然是海科融通的,那么我們看看海科融通的安全...
海科融通于2011年被央行頒發支付業務許可證,業務范圍包括全國區域性銀行卡收單資質,如今在全國已經擁有35家分公司,400多萬中小微商戶在使用,與中國銀聯、招商銀行、支付寶、微信等30多家金融機構有...
拉卡拉收款寶售后客服電話和費率多少?拉卡拉成立于2005年,是國內首批獲得央行頒發牌照的第三方支付企業、國內領先的金融科技企業,于2019年4月25日在深交所上市,股票代碼300773,專注于整合信息科技,服...
據POS機南京POS機辦理小編了解,目前市面上大部分大POS機都是先凍結押金,之后刷多少金額返還,不過現在還有很多客戶上來就問,別人家機器都是免費用,為啥你這個還要押金,要押金還是免費的嗎?今天南京POS機...
如何銷售POS機有很多種角度,只要你想銷售就一定會有渠道就是這個道理,但是在銷量和用戶體感上卻存在十分明顯的區別,下面南京POS機辦理小編就來介紹一番。1.pos機直接買賣法直接買賣就是公司和用戶...
隨著移動支付的普及,越來越多的人選擇使用POS機進行消費,許多人在刷卡時可能會發現,不同的銀行和地區,甚至同一家銀行的不同類型的儲蓄卡,其刷卡手續費標準都存在一定的差異,POS機儲蓄卡刷卡手續費標準究竟是什么呢?為什么會...
1、pos機刷卡手續費:建設、交通銀行借記卡,刷pos機,手續費費率是0.5%,20元封頂。刷信用卡,手續費費率是0.6%。農業銀行借記卡,刷pos機,手續費費率是0.5%,20元封頂。刷信用卡,手續...
1、只要pos機出自正規機構,一般沒有什么風險。2、個人辦理 pos 機是有風險的。在一般情況下,主要認為個人辦理 pos 機的主要風險有四個方面,分別為個人信息安全風險、代理...
收錢吧v1終端 1、收錢吧V1終端是餐飲老板終極神器支持移動支付外賣團購訂座會員管理,不只幫您收銀從容應對任何餐飲業務需求 2、收錢吧V1終端,業務可支持移動支付、外賣接單、排隊取號、點單預約、團購核銷、會員服務...
收錢吧公司地址 收錢吧公司位于上海普陀區。喔噻科技總部位于上海,在蘇州設有產品研發中心,并在北京、廣州、深圳、武漢、南京、海南等全國20多個城市設有分公司,員工人數約1000人。 上海喔噻公司簡介 上海喔噻互聯網...
收錢吧聚合收款碼 收款碼免費贈送,支持支付寶、微信等支付方式,配合APP,語音播報到賬金額,自動確認.各分店日賬單、月賬單,清晰記錄所有收款,APP遠程查看。 聚合支付二維碼的技術原理是什么? 聚合支付二維碼除了可以聚合...
收錢吧收款碼原理 收錢吧收款碼牌,一碼搞定移動支付,支持支付寶,微信,銀聯云閃付等支付方式;可放置于柜臺,也可拿到顧客面前完成收款,超大底座,穩定支柱,很耐用;有店名,防替換,收錢更安全。收錢吧收款碼一碼搞定,移動支付特別推...
收錢吧更換他人銀行卡 沒有營業執照的商戶變更為他人銀行卡,即小微商戶自助異名改卡,僅適用于直系親屬(父母,子女,配偶,養父母、養子養女)之間轉換。不是直系親屬間變更的,請銷售人員為商戶重新注冊開通收錢吧。 收錢吧更換...
收錢吧提現手續費 收錢吧1000元標準提現和自動提現不收取任何手續費,快速到賬1000元的手續費為1元。收錢吧的三種提現方式分別為標準提現,即普通到賬;自動提現,即智能提現;快速到賬,即實時到賬。普通到賬提現和自動提現不...
收錢吧的刷臉支付 刷臉支付應用市場小到超市便利店洗車場,大到酒店商場地鐵站,應用場景無處不在。目前因為刷臉支付風口剛剛到來,還沒有足夠多的官方服務商去對接商戶,去把這個趨勢性風口項目落實到市場,所以前景非常可...
收錢吧app產品分析 收錢吧app是專為線下中小商戶打造的一站式收款工具,集成支付寶、微信支付以及銀行卡收款等多種收款服務,讓你的手機就是pos機,收款方便又快捷。 收錢吧app軟件特色 1、即開即用 一分鐘開通支付寶&微...